1 / 4
0
Views
0
Downloads




3.0
0
0 Likes
Study the Life Cycle of a Star with this Worksheet
0 Views
0 Downloads
Paste this activity's link or code into your existing LMS (Google Classroom, Canvas, Teams, Schoology, Moodle, etc.).
Students can open and work on the activity right away, with no student login required.
You'll still be able to track student progress and results from your teacher account.
Information
Description
What It Is:
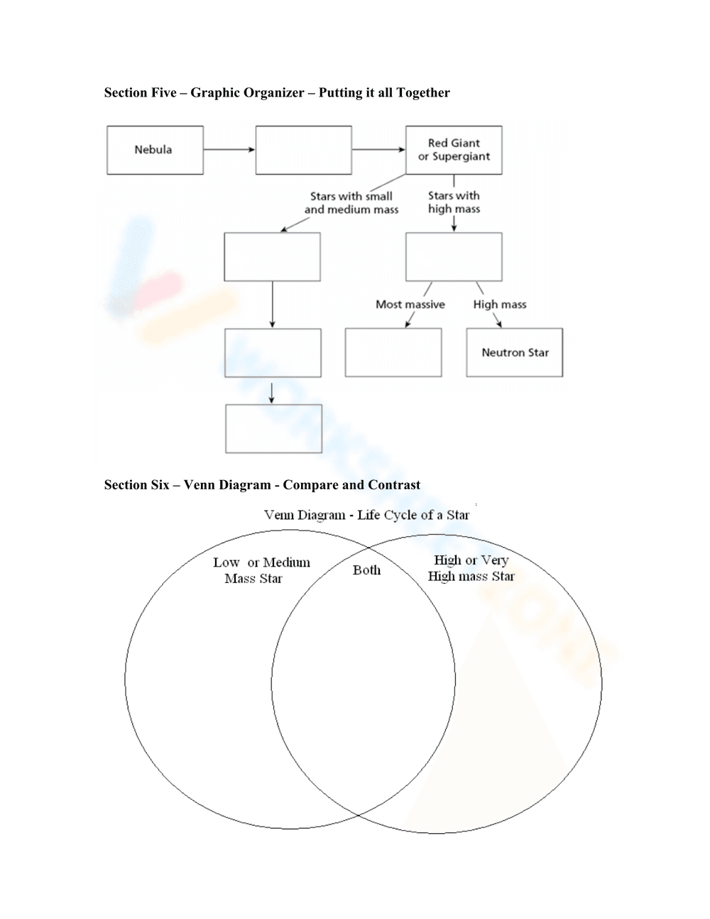
This is an educational worksheet about the life cycle of a star. It explains the different stages, from a nebula to a protostar, main sequence star, red giant/super giant, planetary nebula, white dwarf, black dwarf, supernova, neutron star, and black hole. The worksheet includes text descriptions of each stage and a diagram illustrating the process.
Grade Level Suitability:
This worksheet is suitable for grades 6-9. The content covers astronomical concepts and uses scientific terminology, making it appropriate for middle school science classes. The reading level is also suited for these grades.
Why Use It:
This worksheet helps students understand the complex process of stellar evolution. It provides a visual aid and written explanations to clarify the different stages of a star's life, from birth to death. It also introduces key concepts like nebulae, nuclear fusion, and black holes.
How to Use It:
This worksheet can be used as an introduction to the topic, a reinforcement activity, or a review tool. Students can read the text, study the diagram, and answer questions based on the information provided (although no questions are visible in the image). It could also be used as a basis for a class discussion or research project.
Target Users:
This worksheet is targeted towards middle school students learning about astronomy and space science. It is also suitable for teachers looking for resources to teach the life cycle of stars. Homeschooling parents could also use this as a supplemental educational material.
This is an educational worksheet about the life cycle of a star. It explains the different stages, from a nebula to a protostar, main sequence star, red giant/super giant, planetary nebula, white dwarf, black dwarf, supernova, neutron star, and black hole. The worksheet includes text descriptions of each stage and a diagram illustrating the process.
Grade Level Suitability:
This worksheet is suitable for grades 6-9. The content covers astronomical concepts and uses scientific terminology, making it appropriate for middle school science classes. The reading level is also suited for these grades.
Why Use It:
This worksheet helps students understand the complex process of stellar evolution. It provides a visual aid and written explanations to clarify the different stages of a star's life, from birth to death. It also introduces key concepts like nebulae, nuclear fusion, and black holes.
How to Use It:
This worksheet can be used as an introduction to the topic, a reinforcement activity, or a review tool. Students can read the text, study the diagram, and answer questions based on the information provided (although no questions are visible in the image). It could also be used as a basis for a class discussion or research project.
Target Users:
This worksheet is targeted towards middle school students learning about astronomy and space science. It is also suitable for teachers looking for resources to teach the life cycle of stars. Homeschooling parents could also use this as a supplemental educational material.




